Health Wallet
Advance Health Wallet and Consultation Booking App
App Designed for a healthcare company giving health insurance to company employees.

What is a Health Wallet?
This project involved designing a mobile-first health wallet experience that enables employees to view, manage, and use their corporate health benefits. The goal was to simplify how users check their benefit balance, discover healthcare services, and pay for doctor consultations through integrated partners such as MediBuddy, Ekincare, and Visit Health. The solution focuses on the core wallet experience and a single high-impact transaction flow: booking and paying for a doctor consultation.
Process
How the Project Unfolded?
I began by understanding the problem space and constraints—employees often struggle to track benefit balances, identify eligible services, and complete healthcare payments without friction. From this, I defined the primary user goal: quickly book and pay for a doctor consultation using available health benefits.
Next, I mapped the primary user journey, breaking it into clear steps:
view wallet balance → search for services → select a provider → confirm payment → receive confirmation.
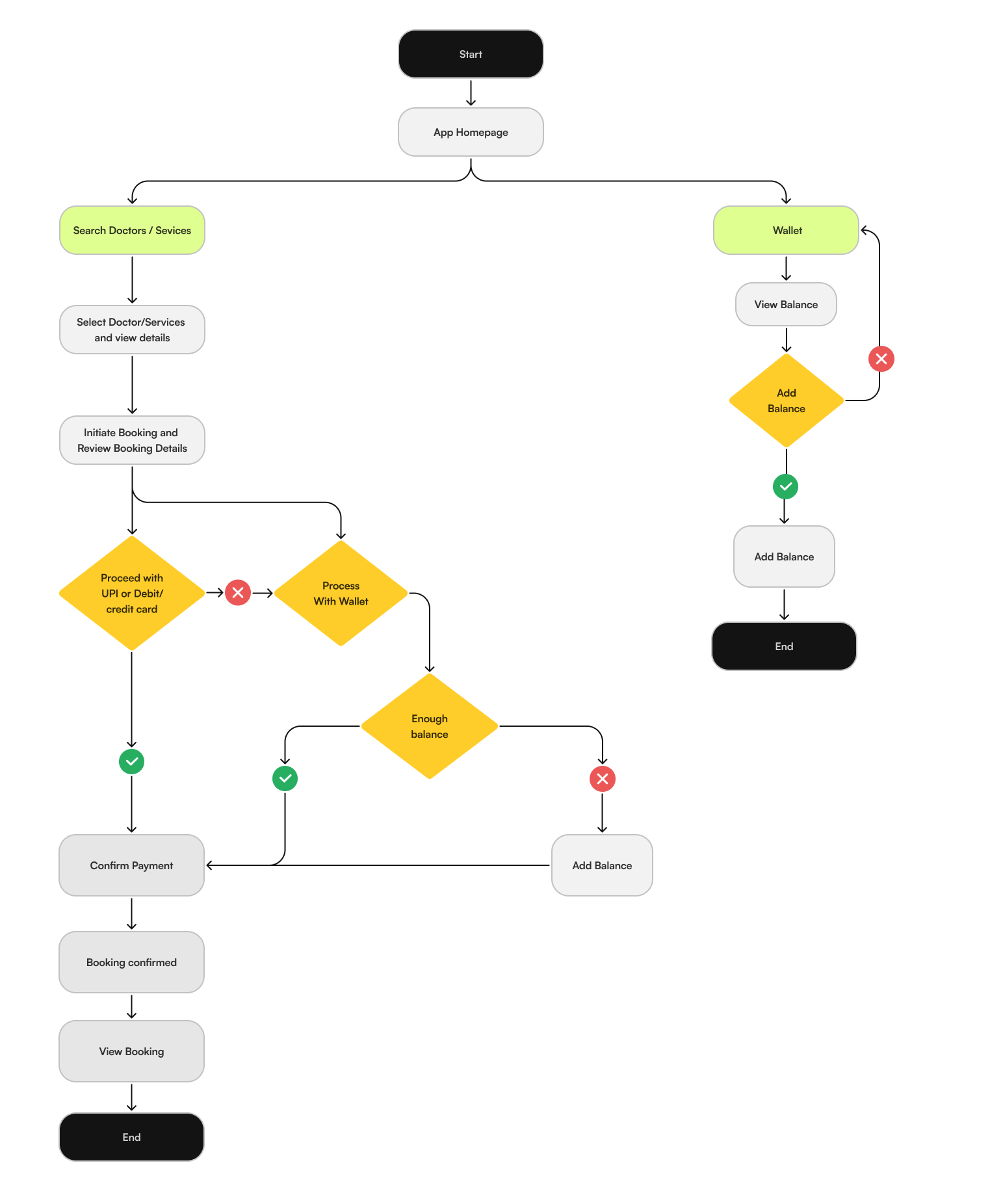
Flow
How the booking flow should be?
I started by defining the primary user flow: Book & Pay for a Doctor Consultation.
The flow was intentionally kept short and focused to reduce friction during a healthcare transaction.
Key steps in the flow:
- View available health wallet balance and benefit categories
- Search for a doctor or healthcare service
- Select a provider and consultation type
- Review and confirm payment using wallet balance
- Receive booking confirmation and updated balance
This flow helped identify critical decision points and ensured balance visibility at every step.

Wireframes
Low-fidelity wireframes were created to quickly explore layout, hierarchy, and navigation in a mobile-first context.
The focus was on:
- Making wallet balance the primary visual anchor
- Reducing steps in search and provider selection
- Keeping the payment confirmation simple and reassuring
Wireframes allowed rapid iteration before moving into visual design.

Details
At the interaction level, I paid close attention to edge cases and clarity, including:
- Partial balance usage and remaining amount visibility
- Clear distinction between consultation fees and benefit coverage
- Error and empty states for search and transactions
- Confirmation states that build trust post-payment
These details ensure the experience remains predictable and stress-free, especially in health-related scenarios.
Design
The final design adopts familiar digital wallet patterns while tailoring them for healthcare use.
Key design considerations included:
- A clean, accessible interface for frequent balance checks
- Clear benefit categorization for quick scanning
- Minimal, focused CTAs during payment
- Visual feedback for successful transactions and balance updates
The result is a cohesive, scalable health wallet experience that feels reliable, intuitive, and purpose-built for employees managing corporate health benefits.








takeaway and Learning
The final solution delivers a clear and intuitive health wallet experience that reduces cognitive load and streamlines healthcare payments for employees. By surfacing wallet balance upfront and guiding users through a focused booking-and-payment flow, the design minimizes uncertainty and friction during critical moments of care.
The outcome is a scalable foundation for a corporate health wallet that can support multiple partners, services, and future transaction types—while keeping the experience simple, fast, and trustworthy.